基于稳定子表的量子电路模拟
第2部分:模拟算法
2.1:泡利框架模拟
断言(坍缩操作)
一个坍缩操作¹⁴ 可能会引入一个新的稳定子 $S$。以下两种模拟随机测量的方法是等价的:
- 忠实地报告结果。(不对泡利框架 $\mathcal{F}$ 做任何操作。)
- 总是报告 $+1$。以 50% 的概率将 $S$ 应用于泡利框架 $\mathcal{F}$。
¹⁴ 初始化、重置、测量。
例(忠实地模拟 vs 泡利框架模拟)
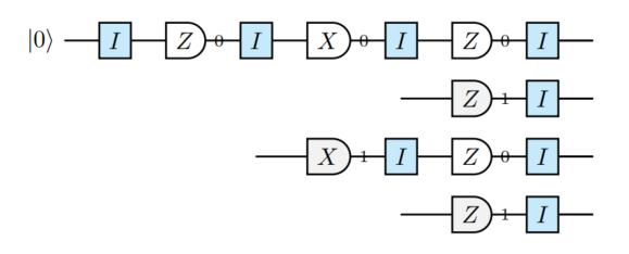
以下两个电路是等价地模拟一个单量子比特电路(包含一次初始化和三次(随机)测量)的方法。¹⁵
¹⁵ 泡利框架在电路中通过蓝色块指示。
忠实地模拟

泡利框架模拟

断言(测量二分法)
设 $|\psi\rangle$ 是一个稳定子态,$M$ 是一个泡利可观测量。测量结果 $m \in \{+1, -1\}$ 是一个随机变量,具有以下两种可能分布之一:
- 确定性:如果 $P$ 与 $\mathcal{S}(|\psi\rangle)$ 中的所有生成元对易,则 $m$ 服从退化分布,即要么 $Pr[m=+1]=1$,要么 $Pr[m=-1]=1$。
- 均匀随机:如果 $P$ 与 $\mathcal{S}(|\psi\rangle)$ 中至少一个生成元反对易,则 $m \sim \mathcal{U}(\{+1, -1\})$,即 $Pr[m=+1] = Pr[m=-1] = 0.5$。
定义 14(参考样本)
设 $\mathcal{C}$ 是一个由克利福德门、泡利噪声信道、测量和重置组成的含噪稳定子电路。参考样本 $R$ 是通过模拟理想电路 $\mathcal{C}_{\text{ref}}$ 得到的测量结果记录,其中:
- 所有泡利噪声信道在 $\mathcal{C}$ 中被替换为恒等操作。
- 所有坍缩操作被偏置为确定性地产生 $+1$。
定义 15(概率赋值)
符号 $x \leftarrow_p y$ 表示变量 $x$ 以概率 $p$ 被设为 $y$,并以概率 $1-p$ 保持不变。
算法(跟踪泡利框架)
为了使用泡利框架模拟一个含噪稳定子电路:
- 参考样本:令 $R$ 为从理想化电路 $\mathcal{C}_{\text{ref}}$¹⁶ 得到的参考测量记录。
- 初始化:设置 $\mathcal{F} \leftarrow I^{\otimes n}$。对于每个初始化为 $|0\rangle$ 的量子比特 $q$:
$$ \mathcal{F} \leftarrow_{0.5} \mathcal{F} Z_q $$ - 执行:对电路中的每个操作 $O_i$:
- 克利福德门 $C$:通过共轭更新框架:
$$ \mathcal{F} \leftarrow C \mathcal{F} C^\dagger $$ - 重置 $q$:
(a) 设置 $\mathcal{F}_q \leftarrow I$。
(b) 随机化框架 $\mathcal{F} \leftarrow_{0.5} \mathcal{F} Z_q$。 - 泡利噪声信道 $\mathcal{E}$:设该信道由 Kraus 算子 $E_k = \sqrt{p_k} P_k$ 给出,其中 $P_k$ 是泡利错误,出现概率为 $p_k$。从分布 $\{p_k\}$ 中采样索引 $k$,并更新框架:
$$ \mathcal{F} \leftarrow \mathcal{F} P_k $$ - 测量 $M_q$:令 $r \in R$ 为对应此测量的参考测量结果。
(a) 计算框架翻转位 $b$:
$$ b = \begin{cases} 1 & \text{若 } \{\mathcal{F}, M_q\} = 0 \\ 0 & \text{若 } [\mathcal{F}, M_q] = 0 \end{cases} $$
(b) 报告结果 $m = r \oplus b$。
© 随机化框架 $\mathcal{F} \leftarrow_{0.5} \mathcal{F} M_q$。
- 克利福德门 $C$:通过共轭更新框架:
¹⁶ 例如,通过算法 2.2。
2.2:稳定子表模拟
备注(不变性)
概念上,$T$ 始终被维护为到目前为止已处理的克利福德前缀的累积逆的表。如果已处理的克利福德前缀是:
$$ U = C_t C_{t-1} \cdots C_1, $$
那么不变量是:
$$ T = \text{Tableau}(U^{-1}), $$
即,对于每个生成元 $g \in \{X_k, Z_k\}$,
$$ T(g) = U^{-1} g U. $$
断言(来自表的稳定子)
设 $C$ 是作用于 $n$ 个量子比特上的一个克利福德操作。状态 $C|0\rangle^{\otimes n}$ 的稳定子群由共轭后的 $Z$ 算子生成:
$$ \mathcal{S}(C|0\rangle^{\otimes n}) = \langle CZ_1C^{-1}, \dots, CZ_nC^{-1} \rangle \quad (2.1) $$
算法(跟踪稳定子表)
为了使用稳定子表模拟一个稳定子电路:
- 初始化:将稳定子表 $T$ 初始化为单位表 $I$。
- 执行:遍历电路操作 $O_1, O_2, \dots, O_m$:
- 克利福德门 $C$:将门 $C$ 的逆表前置到当前表中:
$$ T \leftarrow T \circ \text{Tableau}(C)^{-1} \quad (2.2) $$ - 测量 $Z_q$:检查表 $T$ 中 $X_q$ 列,记作 $D_q$:
- 情况 1:随机。如果存在 $p$ 使得 $\{(D_q)_p, Z_q\} = 0$(即 $(D_q)_p \in \{X,Y\}$):
(a) 选择一个主量子比特索引 $p$,使得 $(D_q)_p \in \{X,Y\}$。
(b) 通过在电路开头插入一个 CNOT$_{p \to k}$ 来约化其他所有量子比特索引 $k \neq p$,其中 $(D_q)_k \in \{X,Y\}$。这会更新表:
$$ T \leftarrow \text{Tableau}(\text{CNOT}_{p \to k}) \circ T \quad (2.3) $$
© 通过在电路开头插入一个 $H_p$ 将泡利项 $(D_q)_p$ 转换为 $Z$。这会更新表:
$$ T \leftarrow \text{Tableau}(H_p) \circ T \quad (2.4) $$
(d) 通过在电路开头附加一个 $X_p$ 以 0.5 的概率随机化测量。这会更新表:
$$ T \leftarrow_{0.5} \text{Tableau}(X_p) \circ T \quad (2.5) $$
(e) 约化至确定性情况。 - 情况 2:确定性。如果 $\forall k, [(D_q)_k, Z_q] = 0$(即 $(D_q)_k \in \{I,Z\}$),根据 $T$ 中 $Z_q$ 列的符号报告测量结果:
$$ m = \begin{cases} 0 & \text{若符号为 } +1 \\ 1 & \text{若符号为 } -1 \end{cases} $$
- 情况 1:随机。如果存在 $p$ 使得 $\{(D_q)_p, Z_q\} = 0$(即 $(D_q)_p \in \{X,Y\}$):
- 重置 $q$:
(a) 执行 $Z_q$ 的测量过程,但丢弃结果。量子比特现在处于确定态 $|0\rangle$ 或 $|1\rangle$,由 $Z_q$ 列的符号指示。
(b) 显式设置 $Z_q$ 列的符号为 $+1$,以强制状态为 $|0\rangle$。
- 克利福德门 $C$:将门 $C$ 的逆表前置到当前表中:
备注(X 的消除)
以下两个过程是等价的;后者使用的 $X$ 更少:
$$ |a,b\rangle \xrightarrow{X \otimes X} |a \oplus 1, b \oplus 1\rangle $$
$$ |a,b\rangle \xrightarrow{\text{CNOT}} |a, a \oplus b\rangle \xrightarrow{X \otimes I} |a \oplus 1, a \oplus b\rangle \xrightarrow{\text{CNOT}} |a \oplus 1, (a \oplus 1) \oplus (a \oplus b)\rangle = |a \oplus 1, b \oplus 1\rangle $$
这产生了电路等价性:
graph LR
subgraph Circuit Equivalence
A[|0⟩_a] --> B[X⊗X] --> C[C]
D[|0⟩_b] --> B
E[|0⟩^{⊗n-2}] --> C
F[|0⟩_a] --> G[X] --> H[C]
I[|0⟩_b] --> J[CNOT] --> H
K[|0⟩^{⊗n-2}] --> H
end
断言(将随机测量约化为确定性测量)
以下电路具有相同的输出态分布:
graph TD
subgraph Circuit 1
A[|0⟩^{⊗n}] --> B[C]
B --> C[Z]
end
subgraph Circuit 2
D[|0⟩^{⊗n-1}] --> E[±X] --> F[C]
end
subgraph Circuit 3
G[|+⟩] --> H[C] --> I[output +1]
J[|0⟩^{⊗n-1}] --> H
end
subgraph Circuit 4
K[|-⟩] --> L[C] --> M[output -1]
N[|0⟩^{⊗n-1}] --> L
end
subgraph Circuit 5
O[|0⟩] --> P[I] --> Q[Z] --> R[H] --> S[C]
T[|0⟩^{⊗n-1}] --> S
end
subgraph Circuit 6
U[|0⟩] --> V[X] --> W[Z] --> X[H] --> Y[C]
Z[|0⟩^{⊗n-1}] --> Y
end